Testing Site Only
Home
Products
Main Product Suite
Apollo Workplace
Apollo Home
Apollo Care Home
Apollo Education
Site Accessibility Widget
EdTech Suppliers
EdTech Marketplace
Pricing
Special Offers
Supplier Pricing
Supplier Event Pricing
About
The Journey
Digital Inclusion
Lifelong Learning
Timeline
Contact
Home
Products
Main Product Suite
Apollo Workplace
Apollo Home
Apollo Care Home
Apollo Education
Site Accessibility Widget
EdTech Suppliers
EdTech Marketplace
Pricing
Special Offers
Supplier Pricing
Supplier Event Pricing
About
The Journey
Digital Inclusion
Lifelong Learning
Timeline
Contact
Register
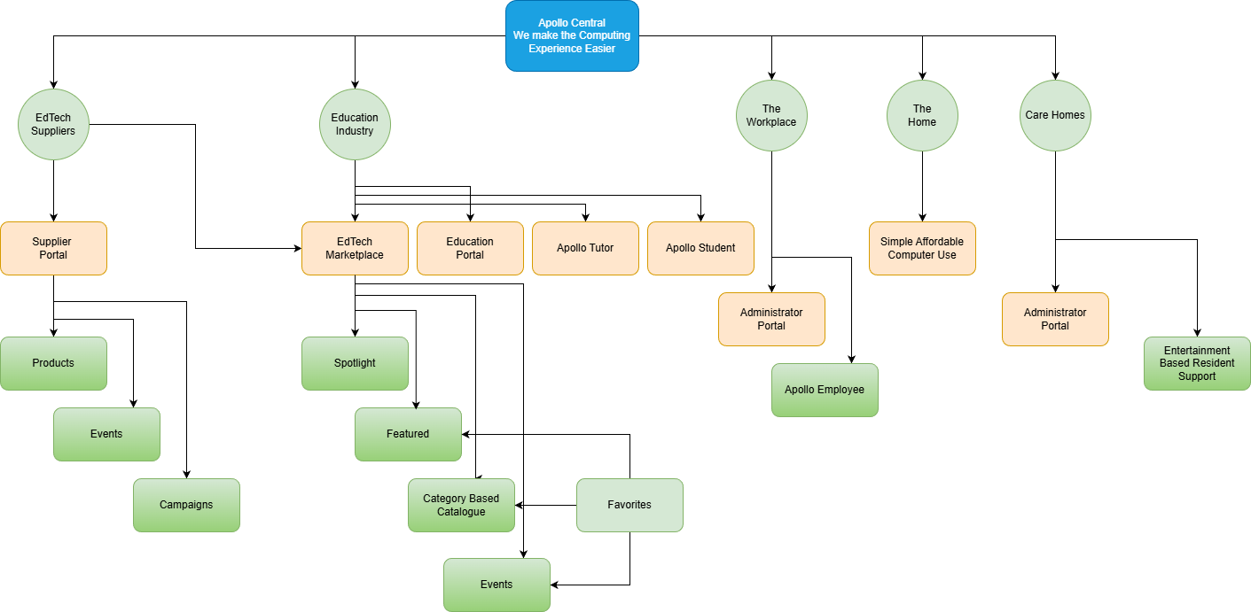
Product Diagram